簡化購買與閱讀流程
➡ 將找書、看書、買書變得更簡單,改善購買與閱讀體驗
一年
UI designer
UI/UX design
電子書 RWD 網站
➡ 將找書、看書、買書變得更簡單,改善購買與閱讀體驗
➡ 預計將網站 UI 元件模組化、前後端程式分離、RWD 化,提高站點維護與使用效率。
➡ 規劃點券改版至小數點後一位,將產品價格相等於台幣單位 (0.1 點券 = 1 NTD)、行銷公版頁改版
➡ 舊版的網站內容已不符當今品牌形象,針對 Footer 服務內容、關於我們頁、使用條款頁改版



*Google Lighthouse 指標透過專注於效能、可訪問性和 SEO,提供有關網站品質的關鍵見解。它提供全面的審核,找出需要改進的程式技術。


(年份同期比)







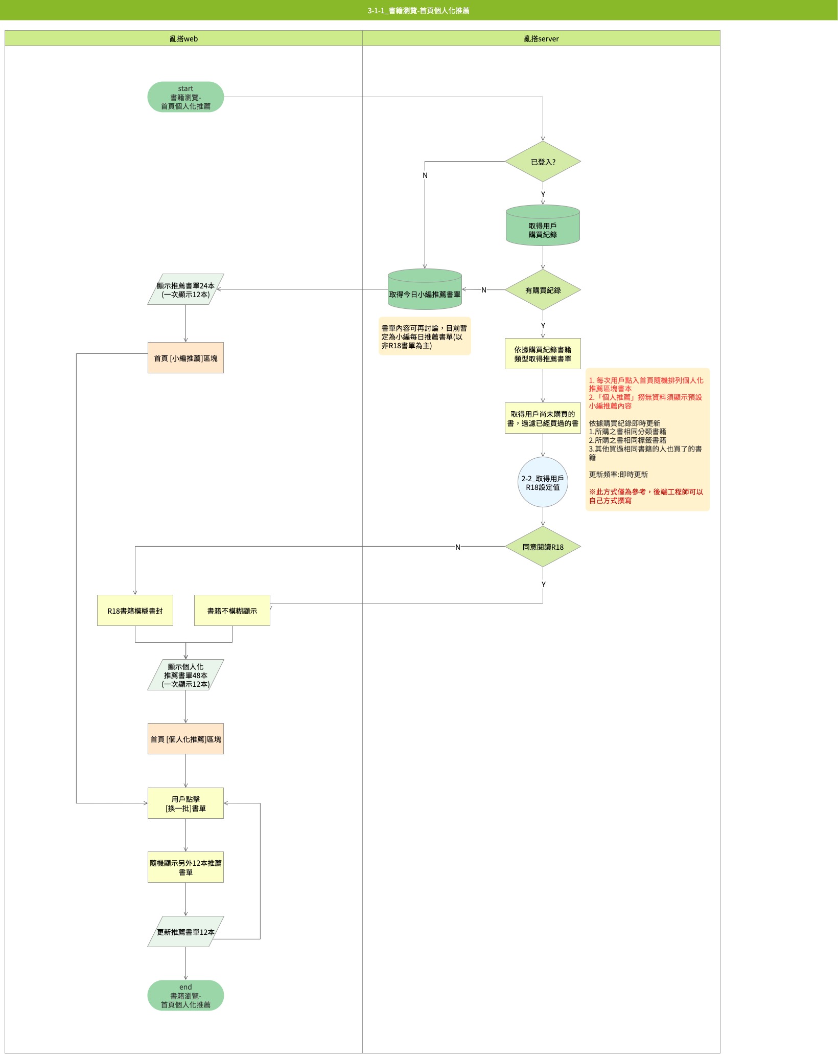
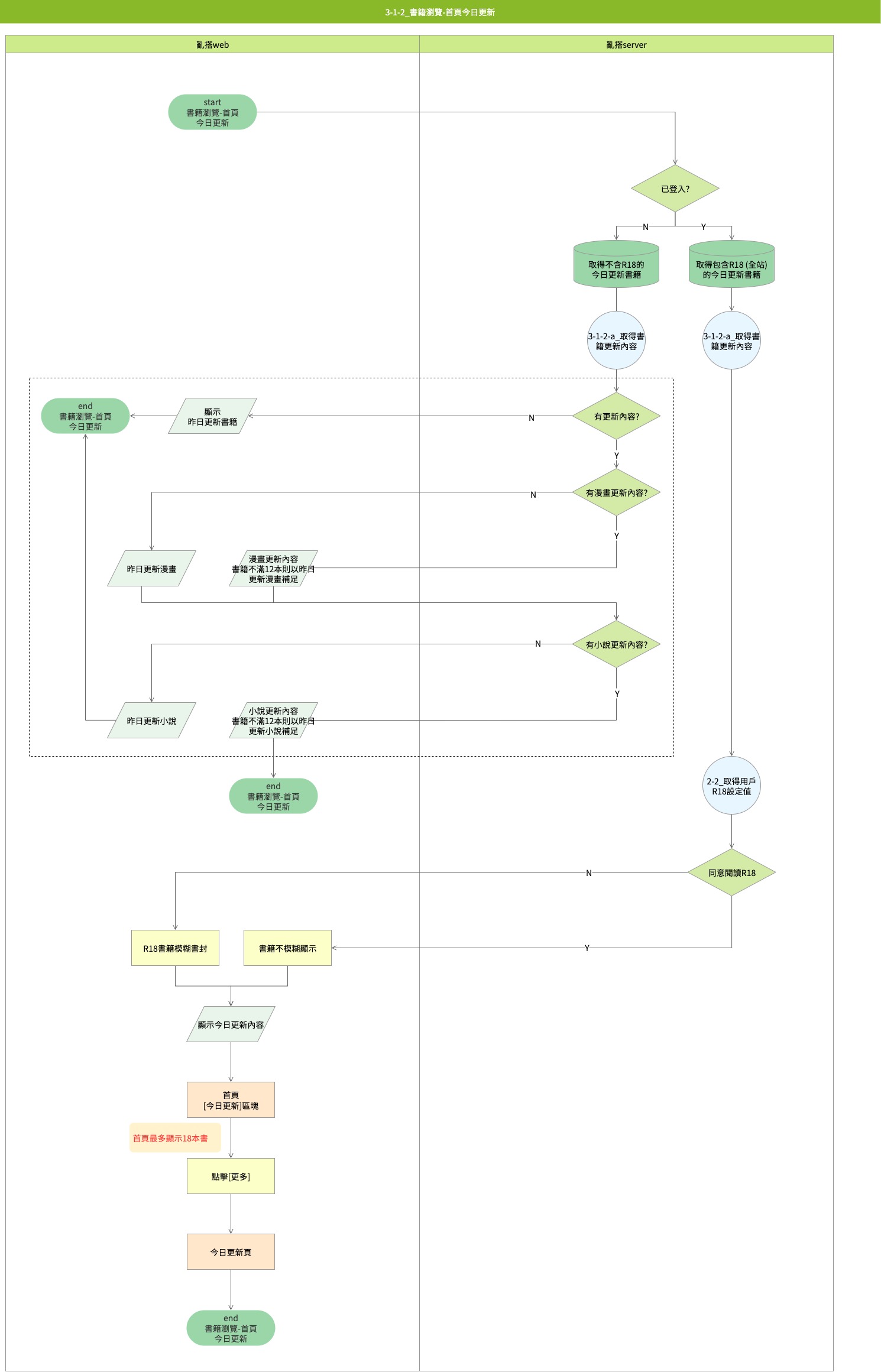
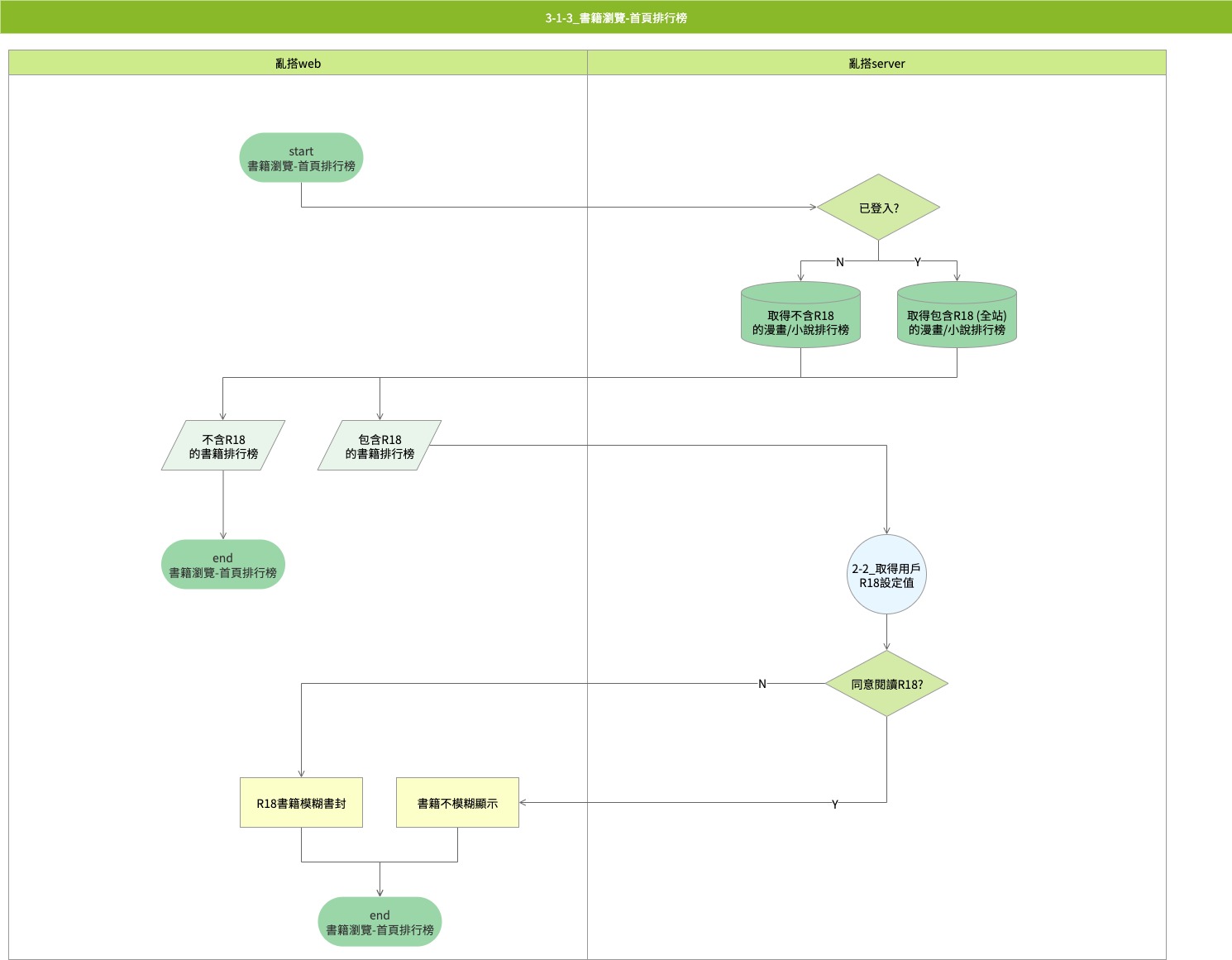
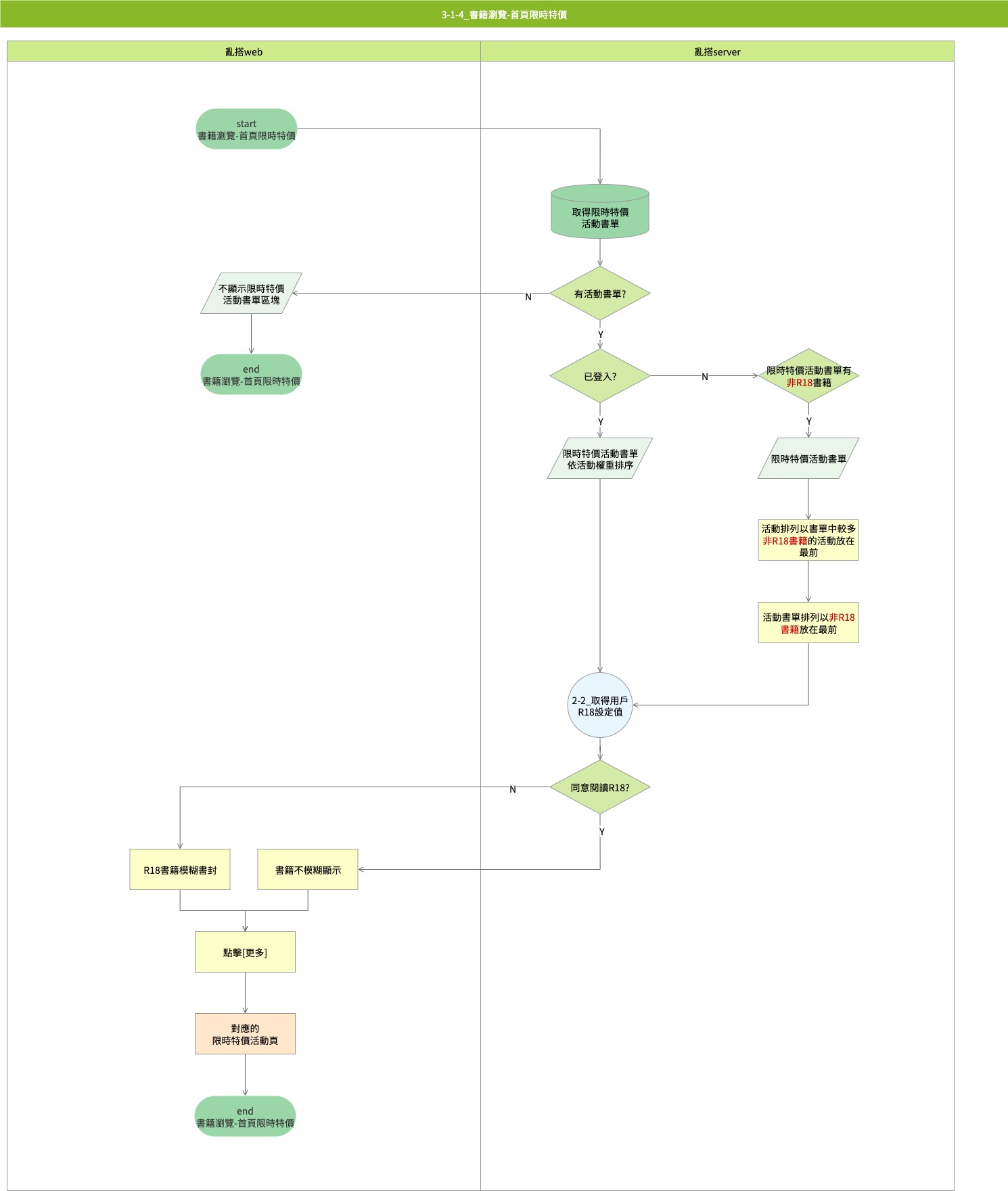
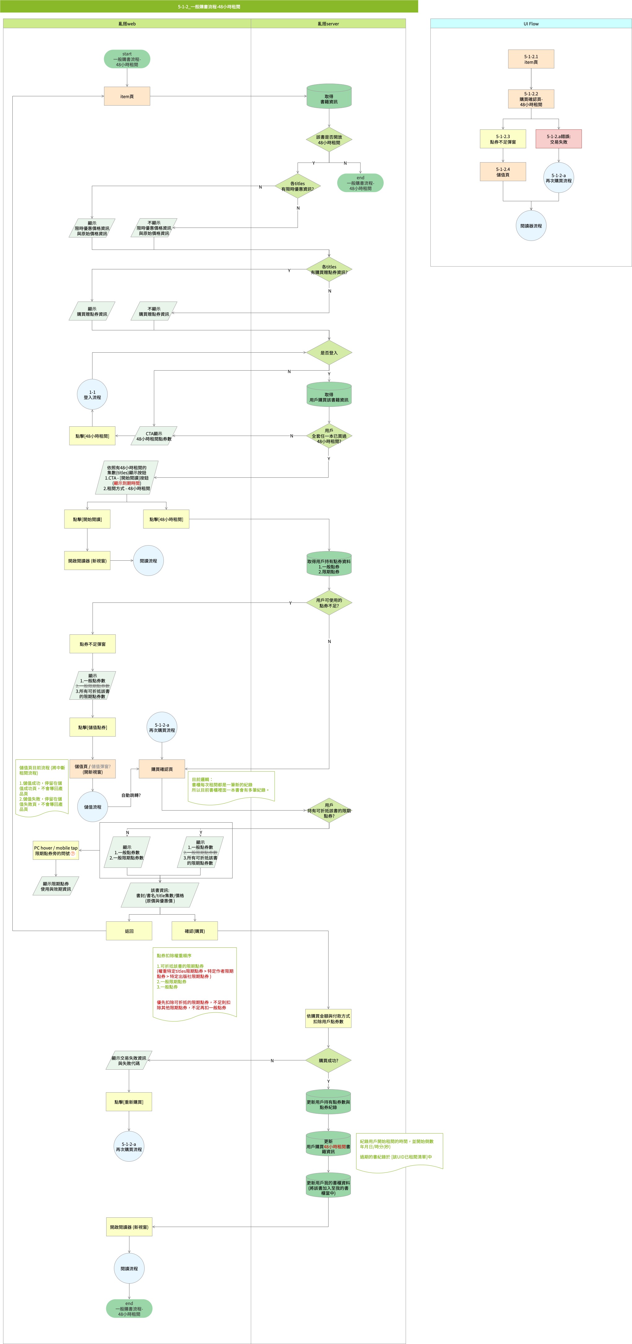
我繪製了全站購買流程和首頁瀏覽流程與資料載入流程。







由於改版為漸進式進行,網頁最大寬度仍維持 980px 以及網站的 Breakpoint,考量到首頁頁面特殊性,頁面部分元件滿版顯示。


目的:自現有商業模式提供站點多樣化的行銷模式,改善銷售痛點,讓用戶有更多選擇



我們進行競品分析,先前站點的商品價格單位無法提供用戶更優惠的折扣價格 (1 點券 = 10 NTD) 相比其他電子書平台,我們的用戶也反應過消費的費用較高,為了改善這個痛點,我們決定規劃點券改版至小數點後一位,將產品價格相等於台幣單位 (0.1 點券 = 1 NTD),讓用戶有更多優惠選擇。
我的設計思考:在有限的空間內增加文字顯示的範圍
方法:調整按鈕 UI,將價格顯示區域範圍加大,迭代後調整字體與延伸顏色



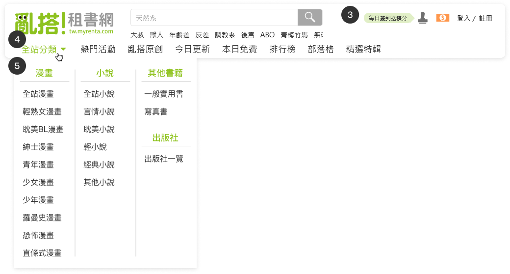
沿用與 logo 圓角的設計,重新設計新版圓角 icon 風格,因原先網站有導入 font awesome icon,又混雜自家icon,風格較不統一。

為體現出與品牌 Logo 相同風格,將 Favicon 改為與日本站點相同的設計,藉此體現一致的品牌風格。




我從 Google Analytics 查詢用戶較常使用的頁面,總合以上數據之外,也同時彙整了內部需求與主打類型、產品分類銷售排名、頁面點擊熱點圖等方式,最後經由團隊討論而決定 Header 與 Menu 的項目內容與排序。























首頁 Loading 載入圖片狀態: 使用網站logo作為圖片載入顯示圖示,強化品牌形象。






透過 Google Analytics 分析「會員專區」內的子頁面的流量比例,可以發現流量較高的頁面是使用者造訪頻率較高的頁面。同時我也透過選單的熱點圖,進行綜合評估,病利用這些資料來調整「會員專區」頁面選單的排序。

(日期統計數據是基於過去四年的累積流量)






